中国文化走向世界已成为一个不可逆转的趋势。用英语介绍中国文化,彰显中国文化的魅力,力推中国文化走向世界是当代大学生的一个重要使命。基于目前高职英语教学中的“中国文化失语”现象,从教材、教师、课程设计、考核方式等多方面进行原因分析,提出了培养学生人文素养、善用考试的目标,因势利导、尝试多学科融合教学,共同促进中国文化教育,打造高职英语“金课”,并以“Business Travel”为具体案例进行教学设计,以探讨中国文化融入高职英语教学实践的策略。
十八大以来,习近平总书记曾在多个场合谈到中国传统文化,传递出他的文化理念和文化观,也表达了他对传统文化和传统思想价值体系的认同。2017年10月18日,习近平总书记在十九大报告中强调:“文化是一个国家、一个民族的灵魂。没有高度的文化自信,没有文化的繁荣兴盛,就没有中华民族伟大复兴。”文化是一个国家和民族的精神血脉,而大学生是国家的未来,民族的希望。大学生增强文化自信,挺起中华文化的“精神脊梁”,是实现“中国梦”的重要基础和内在张力。高职英语作为一门公共基础课,开课时间长,受众广泛,覆盖面广,教学内容丰富多元,具备得天独厚的优势,外语教师应利用这一优势,在教学中深挖中国文化元素,让学生从中领略中华智慧,打造富有中国味和中国情的高职英语“金课”。
高职英语教学融入中国文化现状及原因分析
《大学英语教学指南》(2020版)指出:“大学英语课程兼具工具性和人文性。其工具性是人文性的基础和载体,人文性是工具性的升华。”然而长期以来高职英语更多关注的是语言的工具性,即语言知识的传授和语言技能的训练,却忽略了语言的人文性,即学生对中国文化的理解和阐述能力。主要表现在以下几个方面:
高职学生中国文化表达能力较弱
为了解高职院校学生的中国文化素养现状,进行随机抽样,选取了江苏经贸职业技术学院(以下简称我院)2020级6个专业11个班级共462名同学进行线上问卷调查,内容涵盖“中国文化知识”“中国文化意识”“中国文化学习需求”三个部分。在线提交问卷430份,有效回收率为93.1%。调查结果在一定程度上反映出高职院校学生对中国文化的掌握情况,如表1所示:
表1 江苏经贸2020级学生对“中国传统文化认识”的调查问卷

调查结果表明,高职学生对中国传统文化知识的掌握情况不容乐观,“文化失语”现象较为严重。他们虽然有一定的中国文化意识,也有强烈的学习需求,能充分认识到传统文化对于树立“文化自信”的意义,但因为长期受应试教育影响,“唯分数论”的观念已根深蒂固,认为通过考试或顺利就业才是最重要的,导致学生虽然对传统文化怀有几分敬意,但又敬而远之,缺乏主动学习的意识。同时,有部分同学对中国传统文化认识肤浅,定义模糊,错误地认为中国传统思想是落后、过时的文化,从而盲目追求外来文化。
高职英语教材中中国文化内容比重较低
作为开展教学活动的必备工具和重要媒介,教材的重要作用不容忽视,它在极大程度上决定了教学的内容,影响着教学的手段和方法。为深入了解高职英语教材中的中国文化元素,对我院2014—2021年公共英语教学使用过的六套教材进行了对比分析,发现这些教材大体分为两种编写模式,一种以主题或话题的形式展开,一种以典型交际任务或职场任务展开。前者几乎包含了各种文化内容,如文学、科技、艺术、社会问题等,但在语篇选择上却普遍以英美文化为主;后者主要突出了语言的商务功能,体现了高职英语课程的职业性和实践性,但中国文化的内容却少之又少。但是近几年来随着不断倡导“增强文化自信,落实立德树人”这一教育目标,和以往相比,最新版本的教材在文本的选择和内容的设计上都不同程度地融入了中国文化元素。然而,相对于英美文化,大多数教材中中国文化的占比仍普遍偏低。
教师授课中中国文化元素融入不够
教师作为教学活动的主导者,对培养学生学习中国文化的意识起着极为重要的引领作用。为进一步了解教师在教学实践中对中国文化的融入情况,笔者深入课堂观摩了我院8位英语教师的20节课,发现大多数教师虽然在课堂中渗透了中国传统文化,但拓展面不够宽,引导不够深入,输入形式单一,缺乏感染力。笔者在课后与这8位教师深入交谈,通过探讨分析得出两点原因:首先,教材中的中国文化元素占比较低,且缺乏相应的教学资源,如视频、音频、课件等,因而授课效果不佳;其次,在以往的教学模式影响下,教师接受的教育多注重英美文化而忽视中国文化,故教师本身中国文化素养有所欠缺,不能游刃有余地对学生进行中国文化教育。
缺少对中国文化内容的考核
教学与考核是密不可分的两个部分,但现行的高职英语教学考核评价方式却忽略了对中国文化知识和中国文化输出能力的考核。以高职高专英语应用能力考试(A级)为例,试题材料多涉及应用性内容,如术语、业务函电、广告、说明书、合同书等,对中国文化内容却较少涉及;自2013年起,大学英语四六级考试中增加了对中国文化的考核,其中翻译部分的描述为:“要求考生能将题材熟悉、语言难度较低的汉语段落翻译成英语。段落内容涉及中国的文化、历史及社会发展。”但试卷构成中分值最高的两个部分,听力(35%)和阅读(35%),语料的选择仍旧以英美文化背景为主。在平时的期末考试和过程性评价中,对中国文化内容的考核也极度欠缺。
中国文化融入高职英语教学的措施与方法
在“坚定文化自信”这一理念的引领下,关于中国文化融入高职英语教学的讨论和研究也广泛开展,众多外语教师和教学研究者都不断尝试探索,阐述了将中国传统文化融入高职英语教学的必要性和紧迫性,也提出了改革的路径和措施。例如,在教材使用上,应“深入挖掘现有大学英语教材中关于中国文化的内容;增添中国故事,在教学资源中增添中国形象、中国旋律”。在教学手段上,可以“依托云平台和网络开展翻转课堂和混合式教学”。在教师队伍建设上,“不仅要注重提高教师的英语专业素质,更要立足于母语文化,熟悉中西文化的异同”。除此之外,还应做到以下几点:
创造校园文化氛围,培养学生人文素养
培养高职学生的中国文化素养,一方面要注重在授课过程中融入中国文化元素,另一方面也要打破时空的壁垒,将课堂教学延续到课堂以外,充分利用第二课堂,组织校园活动,使学习环境更为宽松,学习状态更加轻松,学习方式更富有趣味性。以我院为例,外语广播站定期播报和中国文化相关的英文节目,使学生在校园里可随处收听,不仅提高了学生的听力能力,也潜移默化地输入了中国传统文化知识;“博雅文化节”给学生提供了广阔的跨文化交际平台,传承与创新并举,通过英文短剧、朗诵、歌曲等形式多样的活动,学生们可感受到中西两种文化、两种思维的交融碰撞;“博雅书院”依托讲座、社团活动、公众号等平台,传播中国文化,培育学生的综合文化素养;依托职教云平台面向全校学生开设“博雅类系列选修课”,多角度、多渠道对学生进行中国文化引导,培养爱国情操和人文素养,提高民族自豪感和文化自信。
善用考试与考核,激发学生学习中国文化知识的动力
高职学生的中国文化意识薄弱,文化知识严重匮乏,应试教育难辞其咎。但考试作为一种促进教学的有效方式,是学生阶段性学习成果的测量和评价的重要手段。教师应重视考核与教学之间的良好互动关系,充分利用考试的积极作用,因势利导,引起学生对中国文化的重视。在期中、期末考试的试卷构成中,可适当增加和中国文化相关的英汉互译、语篇阅读等,同时加强过程性考核。例如,在讲到“Literature”时,可以让学生以口语作业的形式,讲述中国的四大名著和古代诗歌;在讲授“Music”时,可以让学生介绍中国的京剧等典型传统艺术文化,并根据小组成员在活动中的参与度、贡献度、熟练度等进行打分,将得分情况纳入到期末考评,从而发挥考试的引导作用,激发学生学习中国文化的动力。
尝试多学科融合教学,共同促进中国文化教育的实施
2020年5月,教育部印发了《高等学校课程思政建设指导纲要》的通知,其中提出“课程思政建设要在全国所有高校、所有学科专业全面推进。”因此,加强中华优秀传统文化教育,提升学生文化自信不仅仅是高职英语教学的重要使命,同时也是其他课程的重要任务。高职英语要发挥话题广泛、内容多元这一独特的学科优势,融合艺术、旅游、电子商务等多个其他学科,开展合作教学。例如:在讲到“Fashion”这个话题时,可联合艺术设计专业,挖掘传统服饰“旗袍”中的中国元素,引导学生从不同角度解读时尚,认识时尚与时代、时尚与文化之间的关系,诠释中国文化与中国制造;而在“Sports”这个模块中,则可以融合体育专业,向学生介绍武术、太极拳中的中国文化内涵、中国古代的哲学思想、高尚文明以及深刻的道德情感;而在“Health”这一单元,可以融合健康管理专业,引导学生热爱生命,养成良好的生活习惯,用不同方式,使学生深刻认识到伟大的中国精神,体现了勇于担当、为国分忧、同舟共济、守望相助的美好品质;培养学生的责任意识和奉献精神,培养“天下兴亡,匹夫有责”的家国情怀。
融入中国文化的单元教学案例
——以“Business Travel”为例
教学内容
本案例以外研社《职业综合英语》第二册中“Business Travel”为内容,根据实际的任务流程,对教材内容做了合理增删的处理,设定了“行前准备”“酒店与机票预订”“商务会面”“休闲旅行”“客户告别”和“感谢与邀约”六个子项目,共12个学时。
学情分析
授课对象为2020级跨境电商专业的学生,通过问卷调查和任务前测的方式了解到,学生英语知识基础较好,能在商务出行中用英语完成简单的工作任务,但对工作任务中的中国文化内涵却不甚了解。他们在未来工作领域中有较多进行跨境商务合作的可能性,需要处理的是不同国家、不同文化背景下的商务活动,所以他们在了解异域文化、使用外语进行职场沟通的同时,也更应该加强自身对中国传统文化的认知,培养中国文化输出能力,以便在未来用英语讲好中国故事,传递中国声音,成为文化交流的使者,使灿烂的中国文化走向世界。
单元教学目标
价值引领:培养学生具备良好的职场素质;共促商贸与文化交流,传播中国礼仪文化,增强文化自信。
知识传授:掌握和单元话题相关的常用英语表达方式,理解相关的阅读内容和视听说材料。
能力培养:能熟练运用相关词汇和句型进行情景交流;培养交际、协作、思辨、创新、文化等核心素养。
教学实施过程
教学实施过程分为“任务布置、课前自学、任务实施、成果展示、课后拓展”五个环节。课前,教师将任务和学习资源发布至云平台,包括微课、文本资源、视频资源等,学生进行小组合作,自主学习。课中,以POA理论为指导,遵循“驱动”“促成”“产出”“评价”四个步骤。首先,教师创设情境,布置任务;其次,学生完成教材的语篇阅读和平台的拓展视听说训练获取语言输入,小组进行协作学习,教师进行答疑、指导,学生在职教云平台通过“头脑风暴”等多种形式分享完成工作任务所需要的高频词汇和重点句型,师生共同总结语言点,挖掘其中的中国文化元素,为任务促成做好准备;然后,教师指导学生围绕具体工作项目展开合作学习,进行模拟对话、情景表演、项目写作等,完成产出;最后,以学生自评、小组互评、教师点评的方式对任务完成情况进行评价。
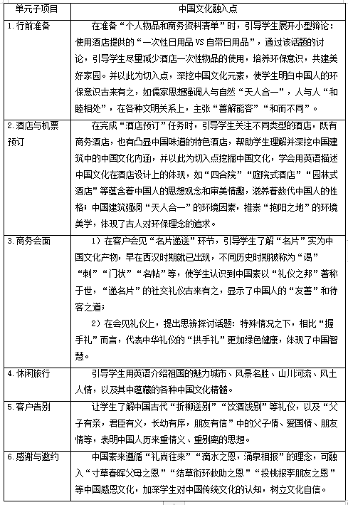
知识点、思政点和文化点的融合
在本单元授课中将语言技能、思政育人、中国文化素养有机结合,让学生在行动中学习和感悟。因篇幅所限,本案例将主要描述中国文化在教学过程中的融入,而不涉及针对语言点和语言技能的授课过程。具体融入方法设计如表2所示:
表2 中国文化融入点

教学效果与反思
本组授课是基于“文化自信”理念,将高职英语和中国文化深度融合的一次全新尝试。教学过程以“产出导向(POA)”为理论基础,以小组学习和合作探究为主要形式,不断向学生输入中国传统文化,培养他们对中国文化进行输出的能力,并取得了良好的教学效果。基于以上设计,有两点反思:1.教师要兼顾课程的工具性和人文性,思政点和文化点的融入要合理自然,才能以“润物无声、育人无形”的方式实现知识传授、能力培养和价值引领的统一。2.融入中国文化的高职英语“金课”对教师自身文化素养也是一种极大挑战,教师要对中国文化有深刻的认知和积累,才能驾驭两种文化,并给予学生引导和启发。
“文化兴则国运兴,文化强则民族强。”一直以来,中国文化以独特的魅力吸引着世界,而高职英语课程作为培养“中国文化传播者”的“主战场”,应聚焦中国文化内容,培养人文素养。同时,教师作为高职英语课程思政建设的“主力军”,应提升文化修养内涵,创新教学模式方法,深挖教学内容中的中华优秀传统文化元素,并将其融入教学实践,让学生在“金课”中体会中国文化的魅力,并真正在交流中展现“文化自信”。
参考文献
[1]习近平.决胜全面建成小康社会 夺取新时代中国特色社会主义伟大胜利——在中国共产党第十九次全国代表大会上的报告[EB/OL].(2017-10-27)[2020-10-28].http://www.gov.cn/zhuanti/2017-10/27/content_5234876.htm.
[2]教育部高等学校大学外语教学指导委员会.大学英语教学指南(2020版)[M].北京:高等教育出版社,2020.
[3]全国大学英语四六级考试大纲(2016年修订版)[EB/OL].(2016-04-01)[2022-01-28]https://cet.neea.edu.cn/html1/folder/16113/1588-1.htm.
[4]张晓燕,魏学宏,尹爱华.“文化自信”语境下中国文化融入大学英语教学的路径研究[J].长江丛刊,2019(36):99-100.
[5]林喆,胡进坤.英语教学融入中国优秀传统文化的实践研究[J].海外英语,2021(22):235-236+254.
[6]徐春暖.对高职大学英语教学“中国文化失语”现象的反思[J].文教资料,2019(14):209-210+213.
[7] 教育部关于印发《高等学校课程思政建设指导纲要》的通知[EB/OL].(2020-06-01)[2020-10-28].http://www.moe.gov.cn/srcsite/A08/s7056/202006/t20200603_462437.html.


























